とある夜の出来事…
車を運転してたら前に大きな影。
よく見たら、鹿がこちらのライトに「了解~」
みたいな顔で横断していきました。
Instagramのストーリーズでアンケートをとったところ・・・

結構いるんですね。
私は、去年から東京23区→浜松なので新鮮だったところでした。(以前、紅葉見に行ったら山道に熊もいました。)
そんなこともあり、トピックスとして「こども家庭庁」から通知が出てたのでシェアしておきます。全国的に、熊被害も相次いでるので危機管理をしっかりしておきましょう。
近頃、全国の様々な地域において、市街地や集落など人の生活圏でのクマの被害が発生しており、クマ出没に対する保育施設等の安全確保や不安解消について、これまであまりクマの出没が見られなかった地域も含め、対応が求められているところです。
クマ出没の対応マニュアルは、環境省自然環境局が出しているものが詳細に記載されていますが、まずは男鹿市、花巻市のものから見ていくとわかりやすいかもしれません。


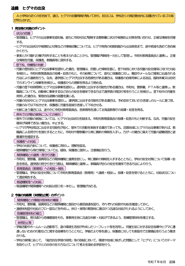
北海道教育委員会では、発生時の対策ポイントを詳しく掲載してくれています。

「学校における危機管理の手引(改訂第3版)」
http://www.s-shido.hokkaido-c.ed.jp/kikikanrinotebiki/kikikanri3.pdf
「学校における危機管理の手引(改訂第3版)」(追録)
学校における危機管理の手引(改訂3版) – 教育庁学校教育局生徒指導・学校安全課 学校における危機管理の手引(改訂2版) HOME│サイトマップ 指導資料 ◆ 学校における危機管理の手引(改訂2版… www.dokyoi.pref.hokkaido.lg.jp
諸々の資料は、各自治体で国からの通知を元に掲載があります。ここでは神奈川県のURLを貼り付けておきます。ご参考くださいませ。
文章 / 書式カテゴリ検索(検索結果一覧) | 書式ライブラリ検索 | 障害福祉情報サービスかながわ shougai.rakuraku.or.jp
>「【事務連絡】クマの出没に対する保育施設等の安全確保について」(2025/11/06 更新分)
クマの出没情報に留意し、必要に応じて、
・日常的に利用する施設外の場所や経路の点検や変更
・緊急的な対応を想定したマニュアルを活用したクマの出没時の安全対策や連絡体制の構築など、各地域の実情に応じた対策を検討しましょう、
※クマの生息が確認されていない地域については、参考としてご覧ください。

河合(ふくふる福祉行政書士事務所)への初回相談はこちらをクリック

